(From top left) Professor Steve Park, Professor Sangyong Jon, (From bottom left) President Kwang-Hyung Lee, Ph.D canddiate Youngju Son, Ph.D candidate Kyusoon Park. (KAIST via SWNS)
By Stephen Beech
A spray-on powder that instantly seals life-threatening wounds could save thousands of lives, say scientists.
The new substance can help prevent excessive bleeding which is the leading cause of death due to injuries in war, according to a study.
The fast-acting powder that stops bleeding in just one second was developed by South Korean scientists.
They say it could also be applied in emergency medical procedures.
Validation of efficacy in wounds through animal experiments / Validation of efficacy in a liver surgery model. (KAIST via SWNS)
The research team at the Korea Advanced Institute of Science and Technology (KAIST) in Daejeon, which included a serving Army Major, set out to develop a faster and more reliable way to stop bleeding.
The team created the powder that rapidly forms a strong hydrogel barrier, and can halt bleeding within just one second when sprayed directly onto a wound.
When applied to a bullet wound or other injury, it seals it almost immediately.
The research team designed the technology with real combat conditions in mind, and they said the direct involvement of an Army Major helped ensure its practical readiness.
Study co-lead author Kyusoon Park, an Army Major and PhD candidate, said: "By implementing characteristics that allow instant hardening even under extreme conditions such as combat and disaster sites due to high usability and storage stability, immediate emergency treatment is possible.
(Photo by Vidal Balielo Jr. via Pexels)
"Until now, patch-type haemostatic agents widely used in medical fields have had limitations in application to deep and complex wounds due to their flat structure, and were sensitive to temperature and humidity, posing limits on storage and operation."
The powder can be freely applied to various types of wound, according to the study published in the journal Advanced Functional Materials.
The research team said that existing powders to stop blood flow had limits as they function by physically absorbing blood to form a barrier.
But they explained that the new AGCL powder has a structure that combines biocompatible natural materials such as alginate and gellan gum, which react with calcium for fast gelation and physical sealing, and chitosan, which bonds with blood components to enhance chemical and biological haemostasis.
Study co-leader Professor Steve Park said: "It reacts with cations such as calcium in the blood to turn into a gel state in one second, instantly sealing the wound.
AGCL powder development strategy and fabrication schematin/ Gelation speed and blood absorption capacity of AGCL powder. (KAIST via SWNS)
"Furthermore, by forming a three-dimensional structure inside the powder, it can absorb blood amounting to more than seven times its own weight.
"Due to this, it quickly blocks blood flow even in high-pressure and excessive bleeding situations, and showed superior sealing performance compared to commercial haemostatic agents with a high adhesive strength, a level of pressure that can withstand being pressed strongly by hand."
AGCL powder is composed entirely of naturally derived materials with an antibacterial effect of 99.9%, making it safe even when in contact with blood, according to the study.
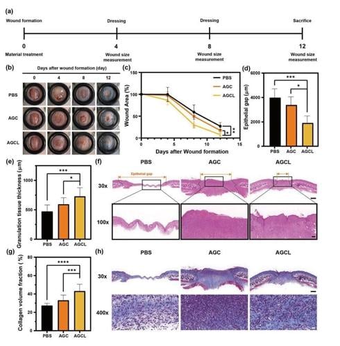
Park said: "In animal experiments, excellent tissue regeneration effects such as rapid wound recovery and promotion of blood vessel and collagen regeneration were confirmed.
"In surgical liver injury experiments, the amount of bleeding and haemostasis time were significantly reduced compared to commercial haemostatic agents, and liver function recovered to normal levels two weeks after surgery.
"No abnormal findings were observed in systemic toxicity evaluations.
"In particular, this haemostatic agent maintains its performance for two years even in room temperature and high humidity environments, possessing the advantage of being ready for immediate use in harsh environments such as military operation sites or disaster areas.
"Although this research is an advanced new material technology developed with national defence purposes in mind, it has great potential for application throughout emergency medicine, including disaster sites, developing countries, and medically underserved areas."
Major Park added: “The core of modern warfare is minimising the loss of human life.
“I started the research with a sense of mission to save even one more soldier.
“I hope this technology will be used as a life-saving technology in both national defence and private medical fields.”





(0) comments
Welcome to the discussion.
Log In
Keep it Clean. Please avoid obscene, vulgar, lewd, racist or sexually-oriented language.
PLEASE TURN OFF YOUR CAPS LOCK.
Don't Threaten. Threats of harming another person will not be tolerated.
Be Truthful. Don't knowingly lie about anyone or anything.
Be Nice. No racism, sexism or any sort of -ism that is degrading to another person.
Be Proactive. Use the 'Report' link on each comment to let us know of abusive posts.
Share with Us. We'd love to hear eyewitness accounts, the history behind an article.